WebRTC P2P 能力
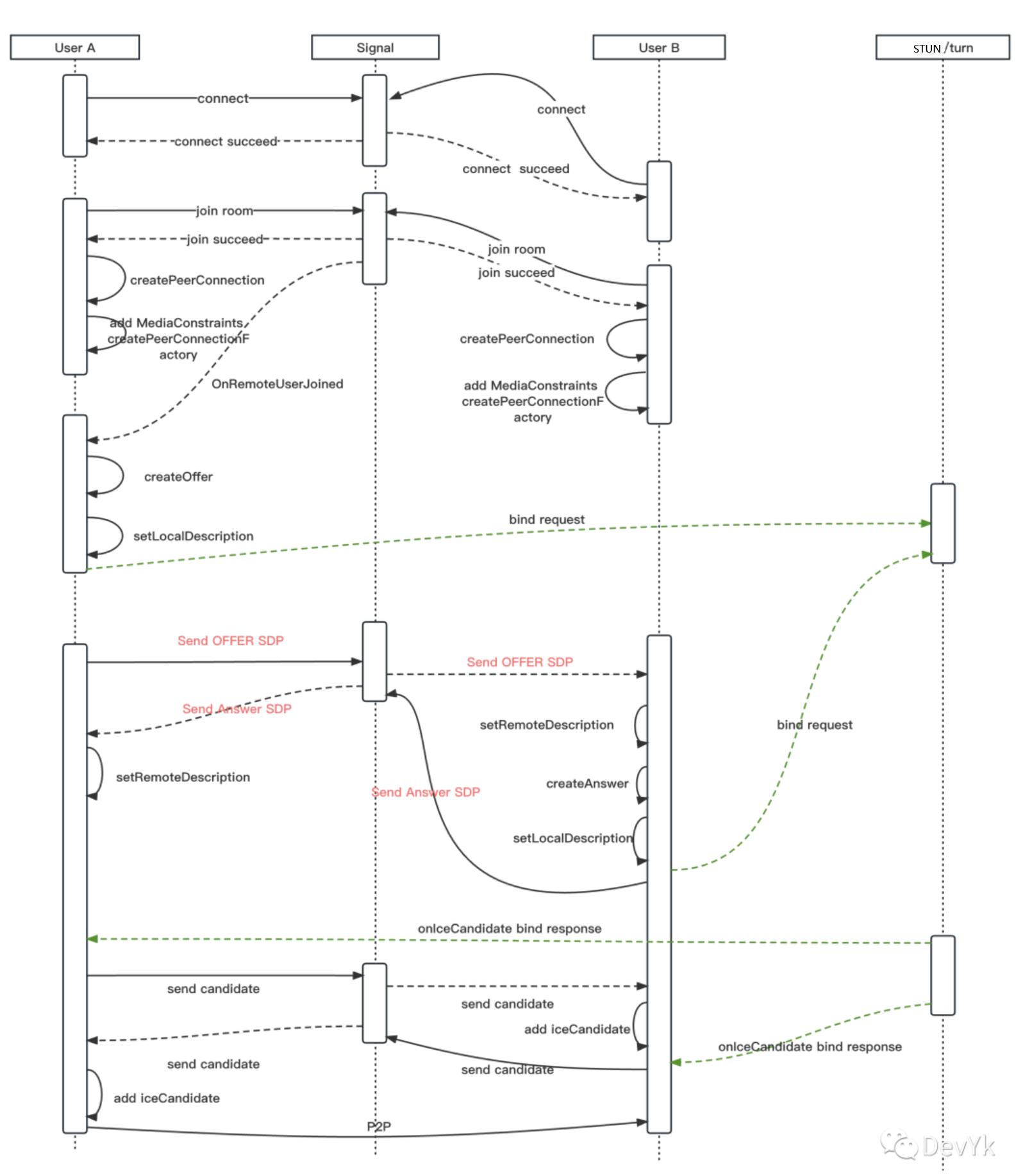
P2P 连接流程
- Signal Server: 用于协助双端数据交换;
- STUN:用于探测自身节点公网 IP + Port 和 自身所处 NAT 类型;
- TURN:中继服务器,用于转发中继流量。

P2P 能力
| 网络环境 | WebRTC P2P 是否支持 |
|---|---|
| IPv6 - IPv6 | 支持 |
| Port Restricted Cone NAT - Port Restricted Cone NAT | 支持 |
| 一端位于 NAT 下,一端位于 NAT 上 | 支持 |
| Port Restricted Cone NAT - Symmetric NAT | 不支持 |
| 具有爆破防护规则的防火墙 | 不支持 |
| 能够依靠 UPnP/NAT-PMP/PCP进行端口映射的路由器 | 不支持 |
Data Channel
WebRTC 的 Data Channel 底层使用 SCTP 。SCTP 为你提供流,并且每个流都可以独立配置。WebRTC 数据通道只是基于流的简单抽象。有关持久性和顺序的设置会被直接传递到 SCTP Agent 中。
Data Channel 的通道类型具有以下可选属性:
DATA_CHANNEL_RELIABLE(0x00) - 没有消息丢失,消息依序到达。DATA_CHANNEL_RELIABLE_UNORDERED(0x80) - 没有消息丢失,但消息可能乱序到达。DATA_CHANNEL_PARTIAL_RELIABLE_REXMIT(0x01) - 按照请求中的次数重试发送后,消息可能会丢失,但消息将依序到达。DATA_CHANNEL_PARTIAL_RELIABLE_REXMIT_UNORDERED(0x81) - 按照请求中的次数重试发送后,消息可能会丢失,且消息可能乱序到达。DATA_CHANNEL_PARTIAL_RELIABLE_TIMED(0x02) - 如果没有在请求的时间内到达,消息可能会丢失,但消息将依序到达。DATA_CHANNEL_PARTIAL_RELIABLE_TIMED_UNORDERED(0x82) - 如果没有在请求的时间内到达,消息可能会丢失,且消息可能乱序到达。
libp2p 如何使用 WebRTC
WebRTC Direct
| |
在 WebRTC Direct 中,libp2p 直接使用地址转换成 SDP 进行 WebRTC 连接。