一、使用
1.1 网络可见性
libp2p 节点在默认情况下,其节点的网络可见性由 AutoNAT 模块和其他节点交互而自动确定。但是 AutoNAT 存在发现时间确认网络可见性时间较长,且需要和较多节点交互的缺点。
对于设备端、移动端和云端中继节点,网络可见性是预知的,因此需要预设节点网络可见性:
- 设备端、移动端:设备端和移动端节点默认是工作在 NAT 之后的,预设其网络可见性为
private; - 云端中继:云端中继节点是具有公网 IP 的,需要预设其网络可见性为
public。
1.2 手动配置地址
默认情况下,libp2p 节点的地址列表由本地监听地址列表、NAT 映射地址、节点连接中继地址和 AutoNAT 发现地址组成。其中 AutoNAT 发现地址是通过和其他节点交互而确定的(主要是用于发现 NAT 映射地址,类似于传统 NAT 穿透中与 STUN 服务器交互发现 NAT 映射地址)。
但是 AutoNAT 存在发现时间确认网络可见性时间较长,且需要和较多节点交互的缺点,会导致节点无法第一时间探测到自身外部地址。并且 AutoNAT 发现的地址皆为 IP 形式,无法发现域名形式的地址。
通过在地址列表中增加手动配置地址的方式可以解决 AutoNAT 存在的问题。
- 云端中继:手动配置节点公网地址;
- 设备端:手动配置节点外部节点能力作为可选项配置。
1.3 取消中继节点资源限制
libp2p 节点在启用 Relay 能力时,默认情况下会存在资源限制:source code。
| |
对于我们的公网中继节点来说,需要取消该限制才能让上层业务正常使用。
1.4 启用 NATPortMap
NATPortMap 用于在路由器上通过 PCP / NAT-PMP / UPnP 协议进行端口映射。默认情况下,libp2p 未启用 NATPortMap 能力。为了提高打洞成功率,对于设备端默认启用 NATPortMap 能力。
1.5 启用 mDNS
mDNS 用于在局域网发现 libp2p 节点。默认情况下 libp2p 未启用 mDNS 能力。为了方便快速发现局域网中 libp2p 节点信息,对于设备端和移动端默认启用 mDNS 能力。
二、相关改进
2.1 holepunch
libp2p 的 holepunch 模块只是实现了相对基础的 P2P 能力,对于带有具有防护能力的路由器 和 Port Restricted Cone NAT - Symmetric NAT 的打洞能力不足。
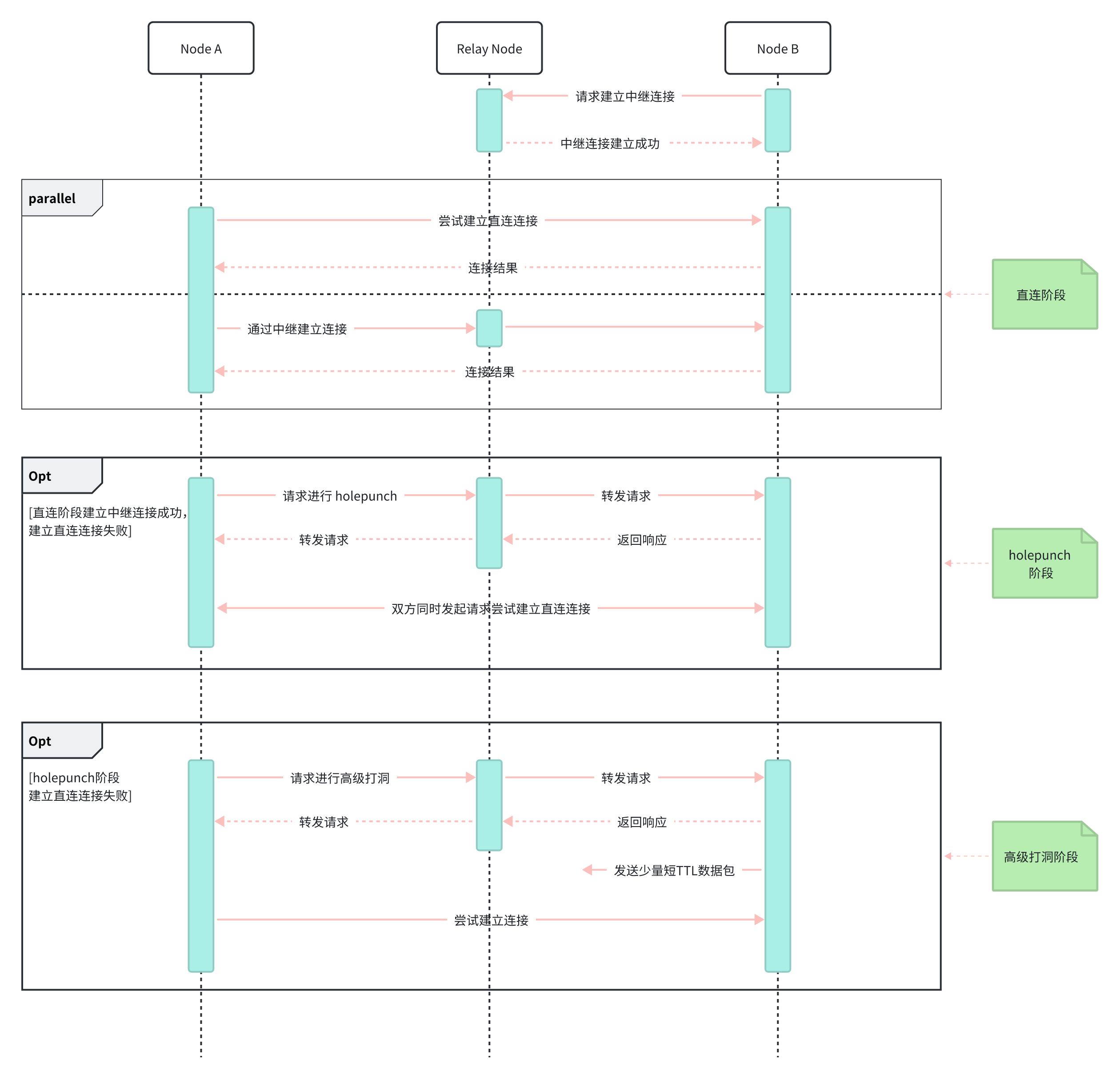
根据调查发现带有具有防护能力的路由器在国内家用环境较为常见。因此对 libp2p holepunch 模块进行了优化,在 libp2p 的 holepunch 打洞阶段结束且打洞失败后,尝试进行高级打洞。流程如下图所示:

2.2 中继选择与切换
由于 libp2p 原生 AutoRelay 模块选择逻辑过于简单,不符合实际需求。因此需要自行实现中继选择逻辑,再通过实例传递的方式覆盖原有中继选择模块。
2.3 地址解析服务
libp2p 原生提供从 mDNS 解析地址和 DHT 解析地址。由于 IPFS 节点大部分在国外,国内用户通过访问 IPFS 速度较慢。因此需要在国内需要提供查询优化服务。
2.4 移动端适配优化
由于手机操作系统对于 APP 后台管理策略较为严格,因此 libp2p 在手机端运行时遇到了底层 socket 被销毁问题。
2.5 mDNS domain 替换
libp2p 默认是采用一个由 32 ~ 64 字符长度的随机字符串作为 mDNS doamin:source code。
为了实现通过 <peer id>.local 的方式能够直接访问到主机(mDNS标准用法),需要用 peer id 替换该随机字符串。